Live from the Cube

https://kerby.itch.io/live-from-the-cube

OVERVIEW

Live from the Cube is a enigmatic Rhythm Game that forces players to complete various work tasks, read stream chat all while keeping their boss away! The original concept of the game was devised as a one month prototype, but was selected to be made into a 4 month long project.

This is Jerry, Jerry likes to play rhythm games and stream while he does it. But Jerry also has to work. What if...? Jerry thought one day, What if I can stream WHILE I work?

MY ROLE

Game Designer, Project Manager, 2D Artist, VFX & Shader Artist

THE TEAM

Steve Hu - Tech Art & Sound Designer
Wesley Davis. - Programmer, Narrative Lead
Zeru Hu - Lead Programmer
Lexa Glucksman - 2D Artist & 2D Animator
Crona Xu - Programmer & Level Designer

TIMELINE

Dec 2021 - May 2022

MY RESPONSIBILITIES

As one of four of the initial designers of the prototype, I took up the role of Project Manager by suggestion of the team and to ensure the heart and soul from the original game remained despite continued development. This Game was designed as part of Major Studio Spring in 2022. We worked on this project for a total of 4 months.. Teams were assigned by professors based on skill-set and interest level. Although most team members were not super interesting in the initial concept, we wanted to build a crazy game that would hone everyone’s skills as well as give them learning opportunities, while most of all creating something fun!


As a Project Manager and Game Designer, I hosted bi-weekly Game Design discussions and Mechanic improvements, as well as debated and compiled solutions with the team, based on feedback from playtesters. I attended play-test Thursday (A program at NYU which allows anyone to go in and get their games tested on a Thursday evening) and would compile feedback and facilitate interviews with various players on how best to improve our game. After coming up with solutions as a team, I would then assign tasks to the team, and maintain and dictate a clear schedule. As a larger team, and project manager I worked hard to try and get everyone’s input, and make sure everyone who wanted to say something would get a chance to, to get the best possible ideas from everyone. Additionally, as a Project Manager I realised there were lots of gaps to fill within the project, and as an all rounder I took it upon myself to fill those gaps.

I also served as a Tech Artist. Thanks to my programming, artistic background and expertise with shaders, I was responsible for implementing and modifying various toon shaders, creating lighting effects. I also helped to implement juice to onscreen UI elements, as well as implementing both UI and Animations for the game. I also worked together with another tech artist to design and program various VFX such as confetti.

As A Game Designer and Programmer, I worked with the team to create, program and implement several interesting systems like game progression through shops and email as well as connecting them with their UI counterparts. I also helped to manage the git repository, as well as to resolve and monitor all git conflicts and merges. Additionally I also led the UI development of the game, and helped to dictate the overall Art Direction.

Design & Concept

Play as a middle aged office worker, Cole Cube a middle-aged office worker at BS Solutions. It is not a business solutions company, but, rather, it acts as a middleman, connecting other businesses with business solutions companies. It is an utterly pointless company that doesn’t produce anything and is the epitome of excessive bureaucracy. While working, you can browse through the newest e-commerce platform 'Bamazon' to buy products and power ups instantly, respond to work related mails through the latest application 'b-mail', get a new high-score on the new game of the year 'BOSU', all while avoiding the boss! But don't forget to keep your viewers happy because work doesn't pay!

The design of this game is meant to be light-hearted and funny, while being ambitious, fun and wild. It makes fun of the idea of being a salary man stuck at a dead end job, while trying to escape the monotony of life and wanting to become more. Something I’m sure we’ve all felt at some point in life. I did a lot of the concepting and artwork for the game (like the image on the right), although most if not all was not included in the final product.

Game Design

The game will take place over the course over a work week of 5 days. Each day you are given a list of daily work objectives to complete within a 9-5. If you complete the tasks you will move on to the next day.

The Gameplay Loop 
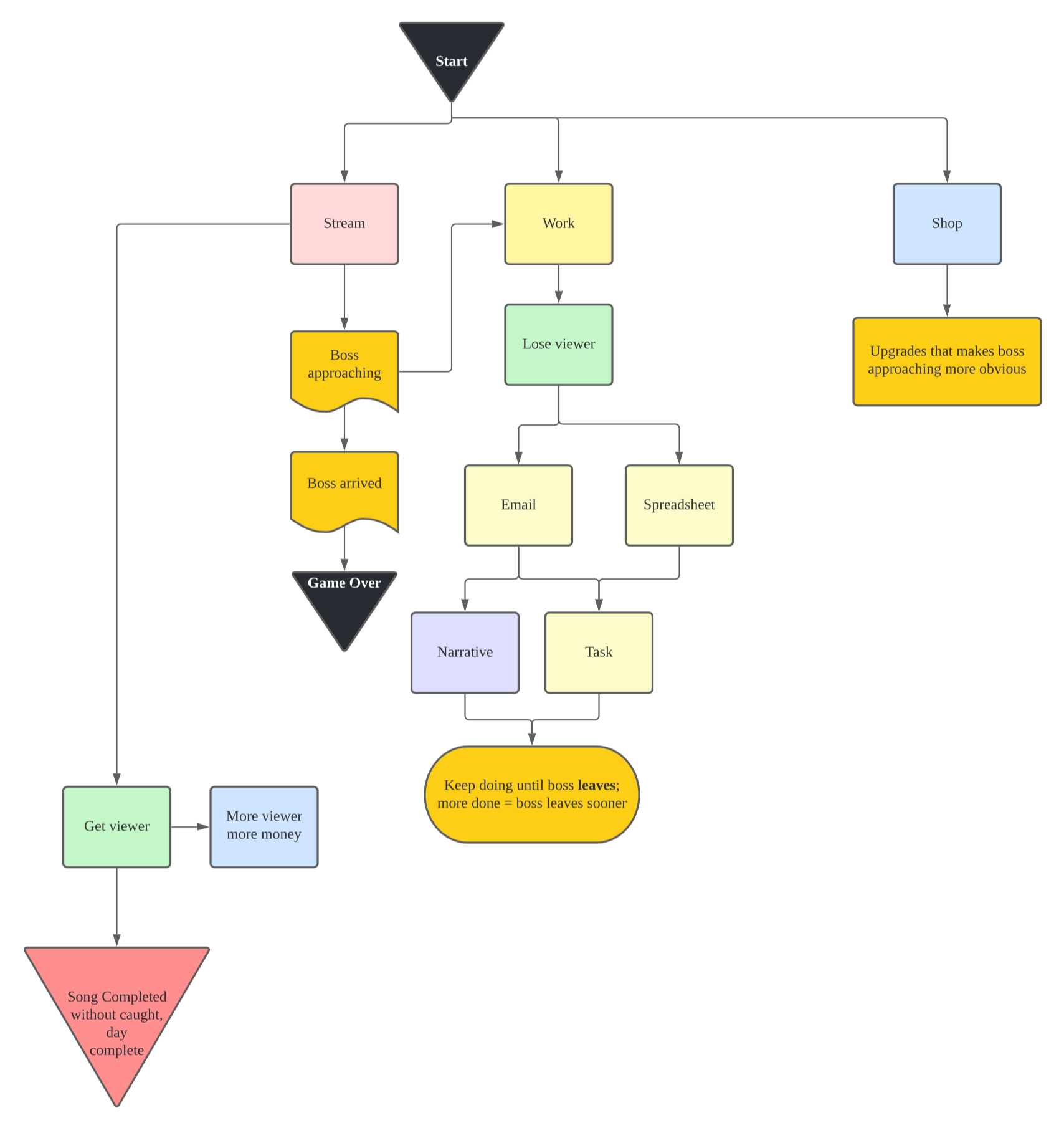
It act's as a traditional rhythm game with a combo, score etc. However, because you’re simultaneously streaming the game for your fans the better you score, or higher the combo is the more views you will attract. Similarly if you spend too much time working, your viewership will decrease. The higher your viewership, the more chat donations you will receive. You can use the money to spend at the store to buy power ups or decorations to modify your office space or surroundings, that may or may not keep the boss away.

The longer you play the rhythm game, the higher the boss suspicion increases. You can see the boss walking, before finally sneaking up on you. If you are caught the game ends. However, to decrease suspicion you can do work related tasks such as sending emails, or talking to coworkers.

Each Day
Each day a new beat song to play will be revealed, and the truth behind the world will be unlocked through story emails, and will be given different tasks with increasing difficulty. The boss will check up on you more often, and you will be forced to multitask in order to proceed.

The Goal
To be able to stream rhythm games for your fans without the boss catching on, and to become a successful streamer.

Technical Elements

In order to give the game a sense of polish, juice and fun we really wanted to push the idea of having animations in our game. We did this in various ways with shaders to manipulate lighting and effects or through more subtle things like lerping colours or having the hands move when you're playing the rhythm game. I wanted to create a minimalistic UI style and to keep most of the UI elements onto the in game screen. So we created subtle indicators such as the boss position rises, when your boss suspicion levels increase, or things like how the game settings can be accessed through the computer screen. Or how you can tell the length of the day depending on the bar on the top of the screen as it moves from yellow to blue (like the skylights).

I also implemented URP and implemented toon shader kit, and designed 2D shader materials for all objects in the scene to keep to give it a cohesive feel despite using both 2D and 3D elements. Also utilising other features such as Unity's built in shadows or light colour contribution to get items to glow and have a reflective light texture when in "gamer mode". One of the important detail was that while playing the Rhythm game in game, it feels fun and bright (the disco lights on the ceiling and a glowing RGB statue on the table!) compared to a more standard stoic look for when doing work tasks.